为深入学习贯彻习近平新时代中国特色社会主义思想,全面贯彻党二十届四中全会精神,落实“十五五”战略部署,聚焦青年创新创业能力培育,服务科技创新和产业创新深度融合,促进青年高质量充分就业,一体推进教育科技人才发展,持续培育大学生科技创新项目和储备创新人才,培养学生创新精神和实践能力,带动高校学生课外学术科技活动蓬勃开展,助力加快打造西部人才中心和创新高地,推动具有全国影响力的科技创新中心建设实现新突破。4月9日,体育与大健康学院第十五届“挑战杯”中国大学生创业计划竞赛院级初赛在第二学术报告厅圆满收官。体育与大健康学院党总支组织委员、大学生党建工作中心指导老师张丹、团总支书记王胜蓝、学生第一党支部书记王静、就业创业板块负责人鲁馨刚、学生第一党支部副书记吴小蓉担任此次初赛的评委,团学工作人员王昌红,常墅担任此次比赛的主持人。

比赛规则和评分细节
本次比赛设置两个环节。第一环节为项目展示,各参赛队伍按照抽签顺序依次上台进行项目PPT讲解,时间严格控制在5分钟内;第二环节为现场答辩,评委老师围绕参赛项目进行提问,参赛队伍现场作答,时间严格控制在2分钟内。

选手展示
对于体育与大健康学院的学子而言,这场竞赛更是发挥专业优势、深耕领域特色的绝佳契机。不仅可以聚焦运动康复与健康管理,打造个性化、智能化的全民健康服务方案;可以深耕体育产业创新,探索全民健身、体育文旅、智慧体育的全新商业模式;也可以立足大健康产业发展,围绕营养膳食、慢病干预、青少年体质提升等社会热点,研发兼具实用性与创新性的创业项目,用专业知识回应社会需求,用青春创意助力健康中国建设。





评委点评
评委团秉持专业、严谨、公正的原则,对每支团队的项目进行细致点评与指导。评委们既肯定了项目在贴合产业趋势、践行健康理念等方面的亮点,也从市场落地、技术落地、风险防控等维度提出针对性优化建议,为参赛团队拨开创业迷雾、拓宽创新思路。


颁奖仪式
经过激烈角逐与评委公正评审,本次比赛的获奖名单正式揭晓。现场举行庄重的颁奖仪式,评委老师们依次为获奖团队颁发荣誉证书,对大家在创新探索、项目打磨中展现出的热情与实力给予充分肯定。掌声与喝彩声此起彼伏,既是对优秀项目的认可,也是对全体参赛学子勇于创新、不懈拼搏的最好激励。

体育与大健康学院党总支组织委员、大学生党建工作中心指导老师张丹为获得一等奖的队伍颁奖

体育与大健康学院团总支书记王胜蓝为获得二等奖的队伍颁奖

体育与大健康学院学生第一党支部书记王静、就业创业板块负责人鲁馨刚为获得三等奖的队伍颁奖

体育与大健康学院学生第一党支部副书记吴小蓉为获得优秀奖的队伍颁奖
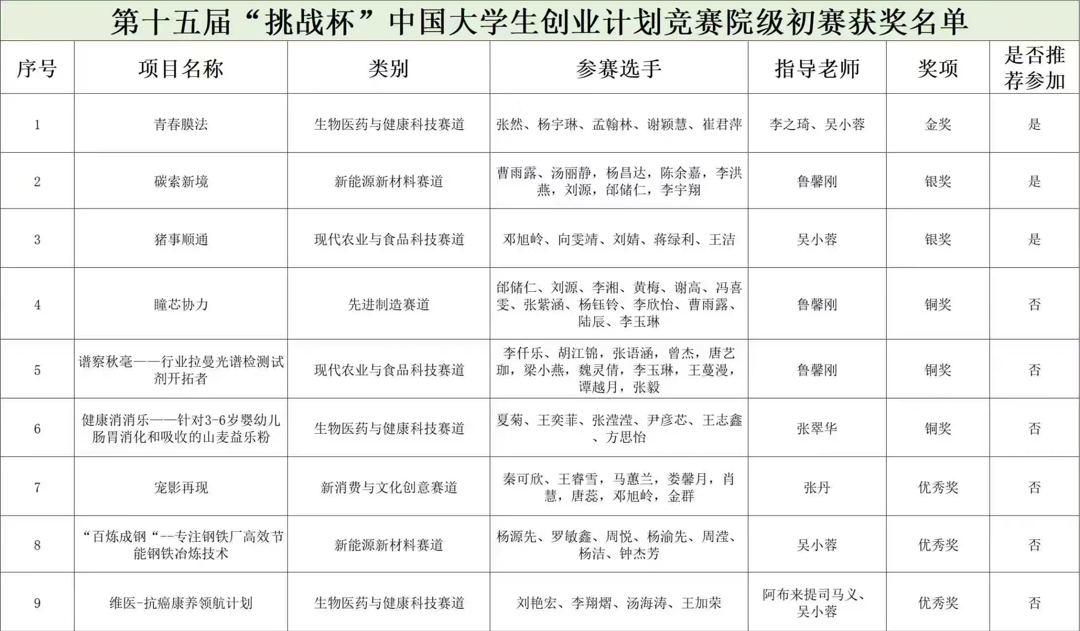
名单公布
本次比赛获奖名单如下,恭喜所有获奖团队!希望大家以此次比赛为新起点,继续深耕创新、锐意进取,在更高平台展现青春风采。

从灵光乍现到方案成型,从孤军奋战到并肩前行,每一份创意都饱含热忱,每一次攻坚都彰显担当。本次大赛助力体院学子以赛促学、以赛促练,将专业所长转化为创新动能,在实战中拓宽视野、锤炼本领、提升综合素养,真正做到学以致用、知行合一。

Copyright ©2005-2011 重庆城市科技学院 All Rights Reserved